諮詢專線:(08)752-6621~5
專業認證
ISO 9001國際品質管理認證
標準化的製程,穩定可靠的輸出。
我們建立了完善的品質管理體系,從原料入庫、鋁合金擠型加工到成品出廠,皆遵循 ISO 國際標準規範。透過嚴謹的製程控管,確保每一批交付給客戶的鋁材,都能維持最高的一致性與穩定度。

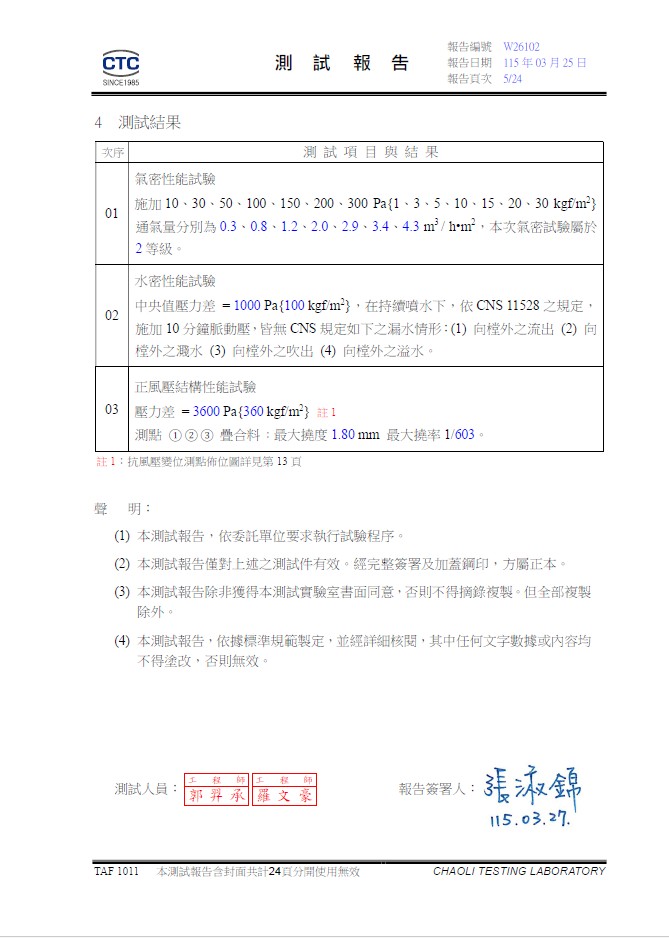
TAF 認證實驗室——風雨測試報告
無懼風雨,數據是最強的保證。
為了應對台灣多變的氣候條件,詮盛鋁門窗皆送往具備 TAF資格的第三方權威實驗室進行測試。透過模擬極端氣候的風雨實驗室,針對「氣密性」、「水密性」及「抗風壓強度」進行全方位檢核,確保為您擋下狂風暴雨。
| 抗風壓 | 氣密性 | 水密性 |
| 3600 Pa{360 kgf/m2} | 2等級 | 1000 Pa{100 kgf/m2} |




CNS 國家標準規範
鋁合金窗符合國家標準CNS標準,並經MIT微笑標章認證




